搜索
网站首页
机构设置
机构职能
新闻动态
人事信息
政策文件
规划计划
食品药品安全知识、访谈
我为政府网站找错
政务公开
行政权力运行公开
企业服务
政务公开
政务公开
食品药品监管信息公开
食品药品抽检信息公开
产品召回、撤销证书信息公开
食品药品违法行为行政处罚信息公开
专项检查信息公开
消费警示信息公开
双随机一公开
窗口单位中层以上干部“三公开”
产品召回、撤销证书信息公开
网站首页
>
政务公开
>
产品召回、撤销证书信息公开
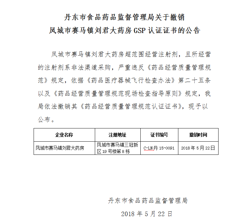
www.48-365365.com关于撤销 凤城市赛马镇刘君大药房GSP认证证书的公告
返回
网站首页
机构设置
机构职能
新闻动态
工作动态
通知公告
食品、保健食品欺诈和虚假宣传整治
人事信息
政策文件
规划计划
政务公开
政务公开
食品药品监管信息公开
食品药品抽检信息公开
产品召回、撤销证书信息公开
食品药品违法行为行政处罚信息公开
专项检查信息公开
消费警示信息公开
双随机一公开
窗口单位中层以上干部“三公开”
行政权力运行公开
企业服务
政策法规
政策解读
许可审批
许可公示
行政复议